一、招生规模
2020年韩国av
共有7个学术学位专业和1个专业学位领域进行招生,拟招生数37名左右,实际招生数将在国家实际下达招生数后,综合分析各专业上线生源数量和招生专业培养条件确定。
二、学制与学费
2020年硕士研究生招生为全日制类型。
学术型:学制3年
专业学位:教育硕士学制2年
学费:每生每年8000元
奖助体系
1、学校层面
注:以上奖助政策具体实施办法及奖励对象以当年度实施办法为准。
2、学院层面
导师资助每位学术型研究生2000元科研经费和每个月一定数额的助研补助金(具体数额由各自的导师根据实际情况确定)。
四、报考条件
1、中华人民共和国公民。
2、拥护中国共产党领导,品德良好,遵纪守法。
3、身体健康状况符合国家和招生单位规定的体检要求。
4、考生必须符合下列学历等条件之一:
(1)国家承认学历的应届本科毕业生(含普通高校、成人高校、普通高校举办的成人高等学历教育应届本科毕业生)及自学考试和网络教育届时可毕业本科生。考生录取当年入学之日前须取得国家承认的本科毕业证书,否则录取资格无效。
(2)具有国家承认的大学本科毕业学历的人员;
(3)获国家承认的高职高专学历后满2年(从毕业后到录取当年入学之日,下同)或2年以上,以及国家承认学历的本科结业生,符合招生单位根据本单位的培养目标对考生提出的具体学业要求的,按本科毕业同等学力身份报考。
(4)已获硕士、博士学位的人员。
在校研究生报考须在报名前征得所在培养单位同意。
5、报考教育硕士中的教育管理专业学位硕士研究生的人员,须符合下列条件:
(1)符合报考条件中1、2、3各项的要求。(2)大学本科毕业后有3年以上工作经验的人员;或获得国家承认的高职高专学历或大学本科结业后,符合 韩国av
相关学业要求,达到与大学本科毕业生同等学力并有5年以上工作经验人员;或获得硕士学位或博士学位后有2年以上工作经验的人员。
五、报名
报名包括网上报名和现场确认两个阶段。
1.网上报名时间:
网上预报名:2019年9月24日-9月27日每天9:00-22:00
网上报名:2019年10月10日-10月31日每天9:00-22:00
2.网上报名要求:
(1)考生应在规定时间登录“中国研究生招生信息网”(公网网址://yz.chsi.com.cn,教育网址://yz.chsi.cn,以下简称“研招网”)浏览报考须知,并按教育部、省级教育招生考试机构、报考点以及报考招生单位的网上公告要求报名。报名期间,考生可自行修改网上报名信息或重新填报报名信息,但一位考生只能保留一条有效报名信息。逾期不再补报,也不得修改报名信息。
(2)考生报名时只填报一个招生单位的一个专业。待考试结束,教育部公布考生进入复试的初试成绩基本要求后,考生可通过 韩国av
研究生处主页或“研招网”调剂服务系统了解 韩国av
的调剂办法、计划余额信息,并按相关规定自主多次平行填报多个调剂志愿。
(3)以同等学力身份报考的人员,应按招生单位要求如实填写学习情况和提供真实材料。
(4)考生要准确填写本人所受奖惩情况,特别是要如实填写在参加普通和成人高等学校招生考试、全国硕士研究生招生考试、高等教育自学考试等国家教育考试过程中因违纪、作弊所受处罚情况。对弄虚作假者,将按照《国家教育考试违规处理办法》《普通高等学校招生违规行为处理暂行办法》严肃处理。
(5)报名期间将对考生学历(学籍)信息进行网上校验,考生可上网查看学历(学籍)校验结果。考生也可在报名前或报名期间自行登录“中国高等教育学生信息网”(网址://www.chsi.com.cn)查询本人学历(学籍)信息。
未通过学历(学籍)网上校验的考生应在招生单位规定时间内完成学历(学籍)检验。
(6)按规定享受少数民族照顾政策的考生,在网上报名时须如实填写少数民族身份,且申请定向就业少数民族地区。
(7) 考生应认真了解并严格按照报考条件及相关政策要求选择填报志愿。因不符合报考条件及相关政策要求,造成后续不能现场确认、考试、复试或录取的,后果由考生本人承担。
(8)考生应当按照要求准确填写个人网上报名信息并提供真实材料。考生因网报信息填写错误、填报虚假信息而造成不能考试、复试或录取的,后果由考生本人承担。
3.现场确认要求:
(1)所有考生(不含推免生)均应在规定时间内到报考点指定地点现场核对并确认其网上报名信息,逾期不再补办。现场确认具体时间由各省级教育招生考试机构根据国家招生工作安排和本地区报考组织情况自行确定和公布。
(2)考生现场确认应提交本人居民身份证、学历学位证书(应届本科毕业生持学生证)和网上报名编号,由报考点工作人员进行核对。
(3)所有考生均应对本人网上报名信息进行认真核对并确认。报名信息经考生确认后一律不作修改,因考生填写错误引起的一切后果由其自行承担。
(4)考生应当按规定缴纳报考费。
(5)考生应按报考点规定配合采集本人图像等相关电子信息。
(6)考生报名时须签署《考生诚信考试承诺书》。
六、资格审查
考生报名前应仔细核对本人是否符合报考条件, 韩国av
在复试阶段对报考和调剂至 韩国av
的考生再次进行资格审查,具体办法届时会在 韩国av
研究生处网站公布,请考生关注。凡不符合报考条件的考生将不予录取,相关后果由考生本人承担。
七、考试
1.考试分初试和复试。
2.考生应当在2019年12月14日至12月23日期间,凭网报用户名和密码登录“研招网”自行下载打印《准考证》。《准考证》使用A4幅面白纸打印,正反两面在使用期间不得涂改或书写。考生凭下载打印的《准考证》及居民有效身份证参加初试和复试。
3.初试时间:2019年12月21日至22日(每天上午8:30-11:30,下午14:00-17:00)。超过3小时的考试科目在12月23日进行(起始时间8:30,截止时间由招生单位确定,不超过14:30)。
考试时间以北京时间为准。不在规定日期举行的硕士研究生招生考试,国家一律不予承认。
4.初试方式均为笔试。
12月21日上午 思想政治理论、管理类联考综合能力
12月21日下午 外国语
12月22日上午 业务课一
12月22日下午 业务课二
12月23日考试时间超过3小时的考试科目
每科考试时间一般为3小时,详细考试时间、考试科目及有关要求等由考点和招生单位予以公布。
5.初试地点:在考生所在省市招生办确定的初试地点。
6.初试科目见《韩国av
2020年硕士研究生招生专业目录》
7.同等学力考生在复试时加试两门报考学科专业的本科主干课程。
8.非英语专业的考生报考学科教学(英语)在复试时加试一门专业课程(招生专业目录101J1英语课程与教学论)。
9.强化对考生诚信的要求,对考生进行思想政治素质和品德考核。拟录取名单确定后,招生单位应向考生所在单位函调人事档案(或档案审查意见)和本人现实表现等材料,全面考查其思想政治和品德情况。函调的考生现实表现材料,需由考生本人档案或工作所在单位的人事、政工部门加盖印章。
10.复试时间、地点、科目及方式另行通知,请考生在复试阶段密切关注 韩国av
研究生处网站。
11.考生体检工作由招生单位在考生拟录取后组织进行。
八、其他
1.考生认真填写通讯地址(省、市、县、地址、邮编、联系电话、姓名),通讯地址须在2020年8月前有效。考生所填的通讯地址须详尽、准确,以方便联系。
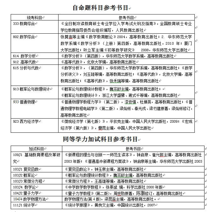
2.韩国av
研究生招生专业目录和自命题的专业课课程(考试)大纲可从 韩国av
研究生招生主页查询,招生专业目录中所提供的书目为主要参考书目,课程(考试)大纲和参考书目录仅供参考。
3.韩国av
一律不代购参考书,考生如想购买参考书,请到各相关出版社或书店联系购买。
4.根据教育部招生文件的规定, 韩国av
不举办任何形式的考研辅导班。
5.本内容如果和教育部、学校公布的研究生招生信息有出入的以教育部、学校公布的信息为准。录取和调剂方面的政策也以教育部当年有关文件为准。
附


答考生问
1、如何获得考试资料?
招生简章、专业目录、参考书目、考试大纲、专业简介等信息在 韩国av
网站上公布,考生可上网查阅。参考书书店一般都有销售,如无法购得,可向朋友、同学借阅, 韩国av
不办理购买事宜。
2、贵校的复试线、复试比例、录取比例如何?
韩国av
不是自主划线的院校。除合格生源数较为充足的专业外,其他专业进入复试基本分数要求(简称“复试线”,下同)参照教育部的复试线进行。复试线含初试总分(一般为四门:外语+政治+业务一+业务二,个别学科为三门:外语+政治+业务综合),单科成绩。考生初试成绩的总分、所有单科都符合复试线要求,才有可能参加复试。 韩国av
复试线按A类地区标准执行(不低于此标准)。
按教育部有关文件要求,复试比例一般不超过1:1.2。这一般是针对合格生源数较充足专业而言的(合格生源数包含一志愿和二志愿的合格生源),生源短缺且难以调剂的专业很难贯彻这一原则。具体复试比例可登陆 韩国av
研究生处网站查看本年度复试办法。
3、不调人事档案能否录取、入学?
除录取类别为定向(需签署定向协议书)不调人事档案外,其余录取类别的考生均须将人事档案调入 韩国av
(包括拟保留入学资格的考生)。按教育部办公厅《关于加强高校新生报到材料查验工作的紧急通知》(教学厅﹝2005﹞12号)精神,“对个别录取通知书、档案材料、身份证等报到所需材料不全或不一致的考生,有关高校要高度重视,加强查验,迅速核清。对弄虚作假、资格不符的考生,要坚决取消入学资格”,因此,考生若不将人事档案调寄 韩国av
,即使录取了也可能因档案材料不全问题而被取消入学资格。
4、什么是教育硕士?
教育硕士专业学位是具有特定教育职业背景的专业性学位,主要培养面向基础教育及其管理工作需要的高层次人才。它与现行的教育学硕士在学位上处于同一层次,但规格不同,各有侧重。
该学位获得者应具有良好的职业道德,要掌握某门学科坚实的基础理论和系统的专门知识,同时还要懂教育的基本理论和学科教学或教育管理的理方法;具有运用所学理论和方法解决学科教学或管理实践中实际问题的能力;能比较熟练地阅读本专业的外文资料。
5、攻读全日制教育硕士毕业后是否有毕业证书?
攻读全日制专业学位研究生为学历教育,在修完在读学校规定的学位课程,通过论文答辩后,毕业时可以获得毕业证书和学位证书(俗称“双证”)。
行车路线
1、漳州站(动车站)
A3公交车:漳州站——韩国av
2、厦门高崎机场
厦门机场下,打968969电话,拼车或包车元到韩国av
下。包车140元左右,拼车每人40元左右。

欢迎广大考生报考韩国av
研究生!
韩国av
网站://avhanguo.com/
联系人:康碧芳 电话:0596-2527012 邮箱:[email protected]
联系地址:福建省漳州市芗城区县前直街36号韩国av
砺志楼